![]() |
风淋室专题 佰伦风淋室已荣获多项国家专利! |
![]() |
服务热线:苏小姐 181-02663890 黄先生 135-70963007 |
产品分类
热门文章排行
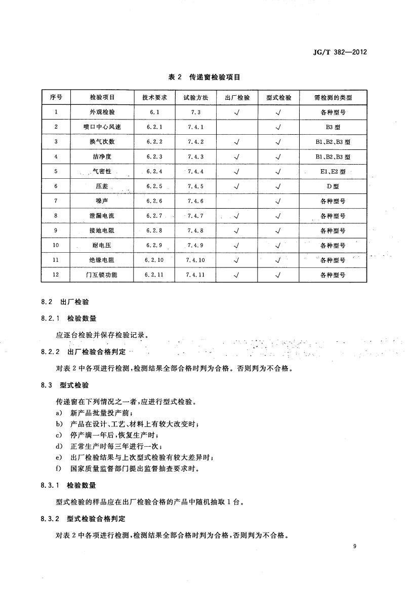
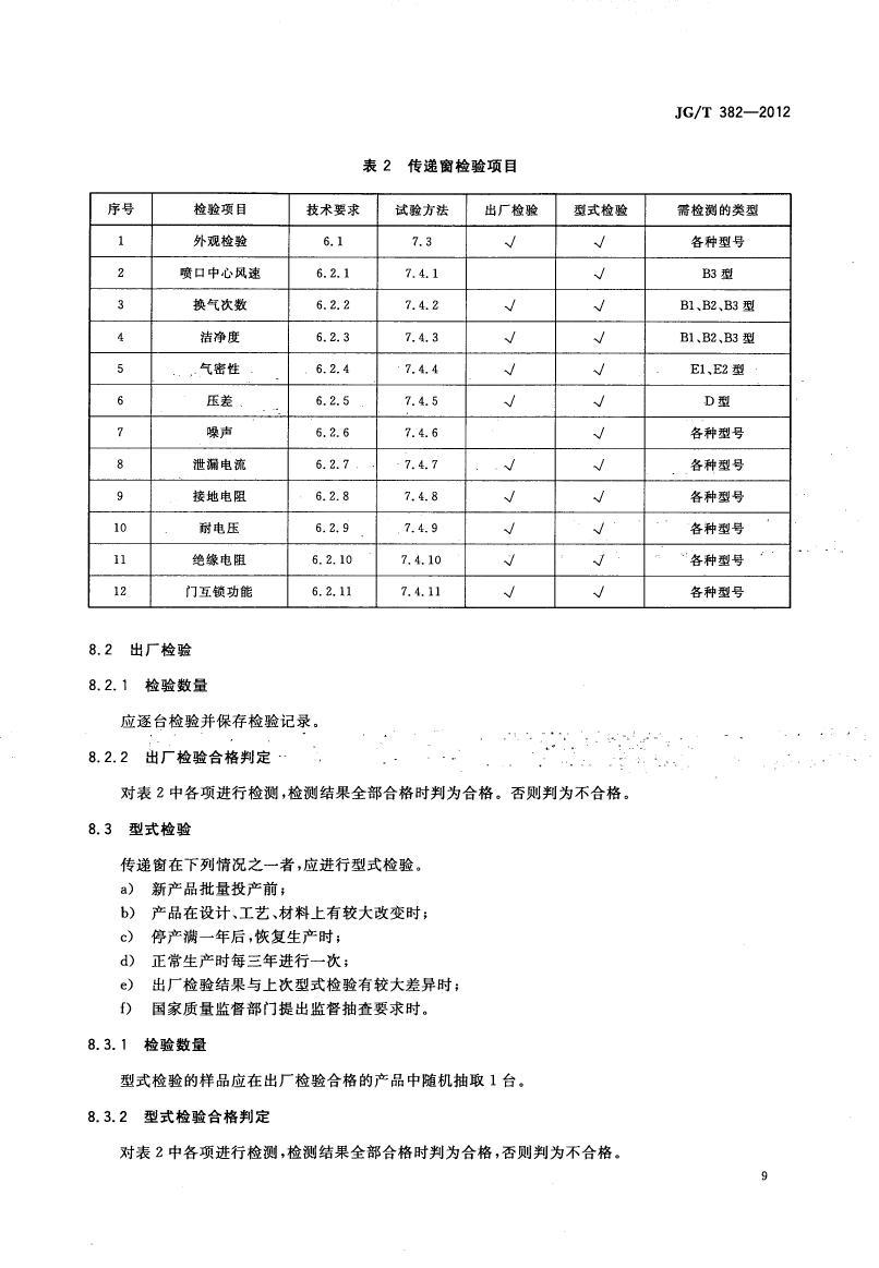
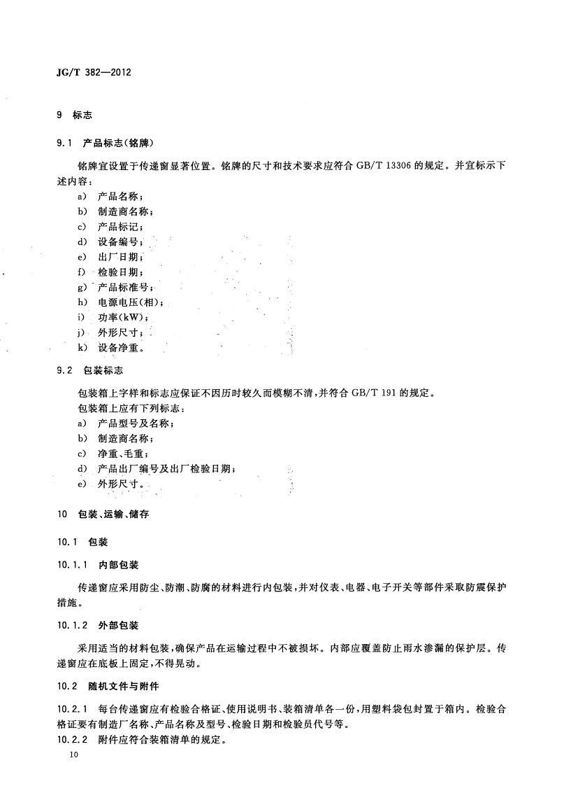
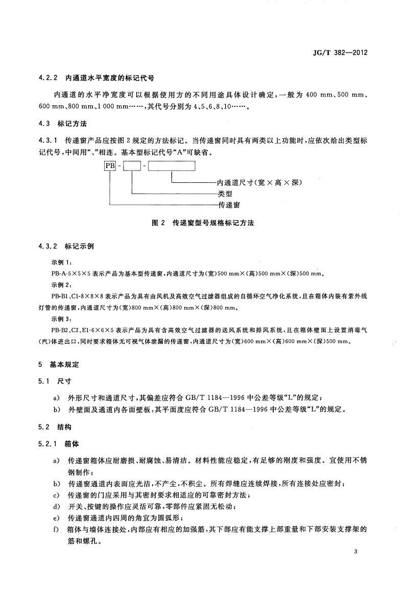
JG/T382-2012传递窗行业标准
发布时间:2016-07-18 11:01:43 浏览:19444
上一篇:公司介绍 | 下一篇:洁净棚与无尘车间相比优劣势有哪些?... |
![]() |
风淋室专题 佰伦风淋室已荣获多项国家专利! |
![]() |
服务热线:苏小姐 181-02663890 黄先生 135-70963007 |
上一篇:公司介绍 | 下一篇:洁净棚与无尘车间相比优劣势有哪些?... |